Wednesday April 2026

হটলাইন

সেবা এবং ধাপ

নং শিরোনাম সেবার ধাপ কার্যকলাপ
  
অঙ্গীভূত আনসার মোতায়েনের মাধ্যমে নিরাপত্তা সেবা দেখুন
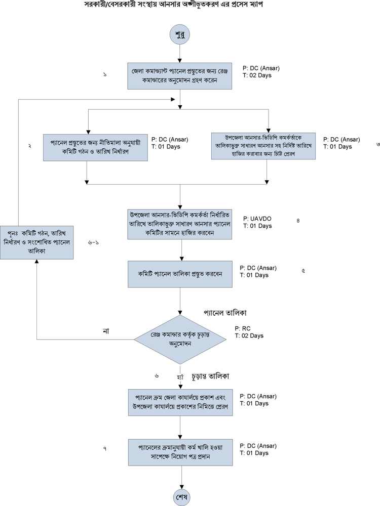
সরকারি/বেসরকারি সংস্থায় আনসার অন্তর্ভূক্তকরণ দেখুন
জাতীয় প্রয়োজনে নির্বাহী আদেশ বলে স্বল্প মেয়াদে আনসার অন্তর্ভূক্তকরণ দেখুন
আনসার ভিডিপি ব্যাংকের ম্যাধমে ক্ষুদ্র ঋণ সেবার প্রসেস ম্যাপ দেখুন
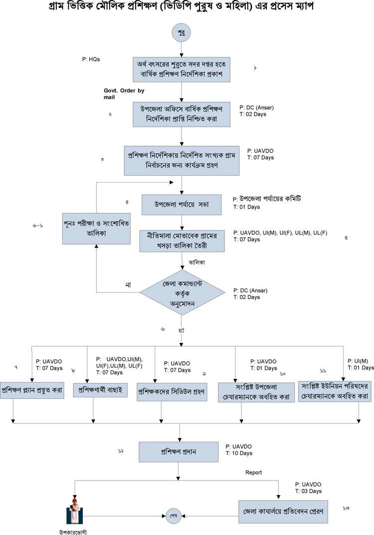
গ্রামভিত্তিক মৌলিক প্রশিক্ষণের প্রসেস ম্যাপ দেখুন
সাধারণ আনসার মৌলিক প্রশিক্ষণের প্রসেস ম্যাপ দেখুন
পেশাভিত্তিক প্রশিক্ষণ এর প্রসেস ম্যাপ দেখুন
দেখছেন ১ থেকে ৭ পর্যন্ত, মোট ৭ এন্ট্রি

এক্সেসিবিলিটি

স্ক্রিন রিডার ডাউনলোড করুন